Integrated PCB Design and Schematics
PCB Design with DEX
MENU
AutoTRAX DEX PCB Designer
Home
Features
Videos
Manual
Download
Support
Company
Buy
Home
Features
Videos
Download
Support
Company
Manual
Buy
Features...
Overview
Unified Design
Schematics
Graphics
Parts
Parts Catalog
Simulation
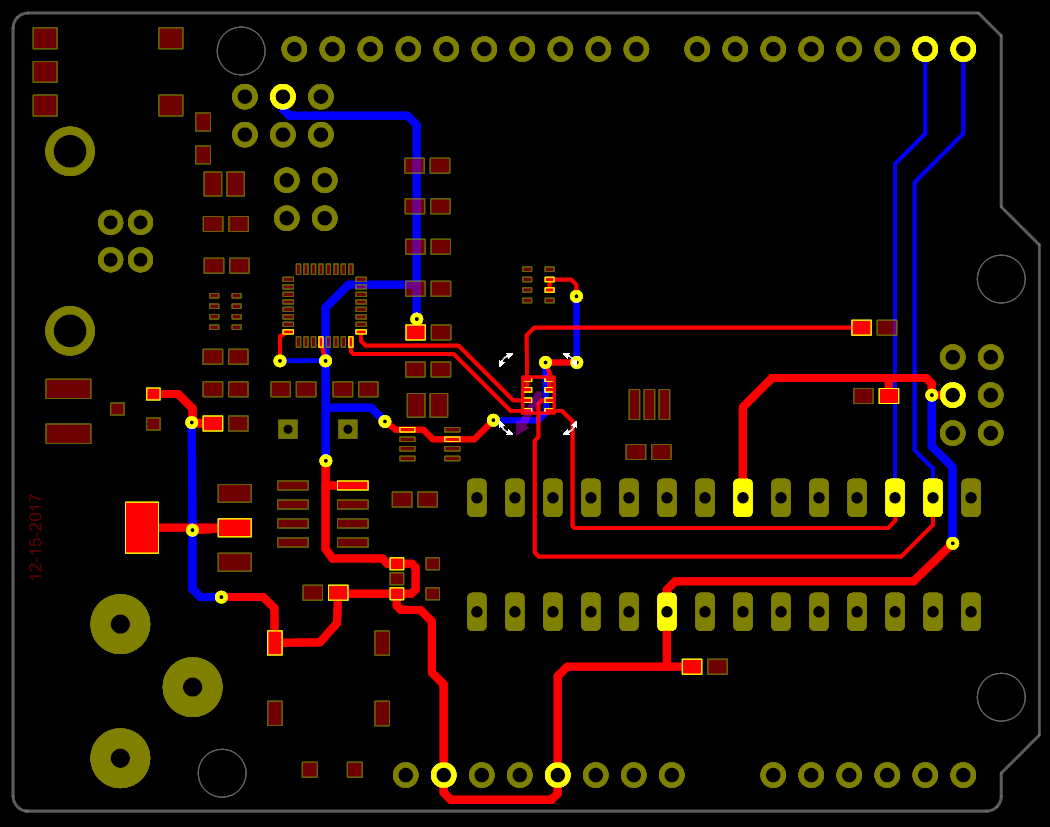
PCB Designer
PCB 2D
Copper Pour
3D
Manufacturing
DEX 2D Designer
– making life easy!
AutoTRAX DEX PCB Designer gives you unlimited layers, unlimited board size and superb graphics.
Unlimited layers
Unlimited board size
Floating point precision
Stunning graphics
Auto-dimming
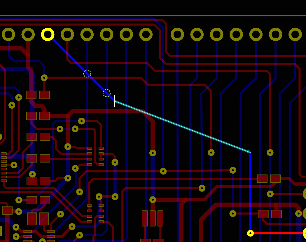
Net highlighting
Device Connectivity
Real-time DRC
Solder mask
Yellow pads
Top/Bottom view
Fast
Standard View
High Quality Graphics
With Packages
With Packages and Solder Mask
With Solder Mask
Stunning Graphics
2 Layer (Routing)
Yellow Pads
Real-Time DRC
Connectivity
Features...
Overview
Unified Design
Schematics
Graphics
Parts
Parts Catalog
Simulation
PCB Designer
PCB 2D
Copper Pour
3D
Manufacturing